各位亲:
咱海淀区的拆迁腾退项目都有了实质性的进展,比如西北旺镇的冷泉、韩家川两村的非宅腾退、苏家坨镇的苏三四村(自贸区配套项目等)、国铁集团明光村职工住宅项目(涉及约80户)、黄家坟环境整治项目(涉及13个宅基地)、安宁庄后街13号院危旧楼房改建试点项目(涉及405户)等。
近日,又有一些村发布了拆迁腾退公告!
1
清河五拨子村
东升镇小营建材城地块集体土地租赁住房项目,位于海淀区中部的“马上清(青)西”地区。
该地区的2020年-2022年城市提升行动计划包括西北旺镇后厂村等5个自然村腾退、北大科技园土地一级开发、适时启动肖家河圆明园花园别墅三期(肖家河村王庄等)、青龙桥董四墓地区、安宁庄汽修五厂平房(已拆完)、清河毛纺南小区、城建一宿舍、东北旺苗圃平房区、朱房和清河四街棚改加环境整治项目(目前集体非宅已招标,项目基本上会原地回迁)以及其他城中村、边角地的腾退改造。
同时该地区也是位于东升镇北部片区规划实施研究范围内涉及拆迁腾退的有四拨子村、马坊于家坟、永泰庄(剩余户)等。

为落实《北京城市总体规划(2016年-2035年)》关于完善购租并举住房体系相关要求,按照北京市2019年度集体土地租赁住房用地供应计划,进一步推进我市土地供给侧结构性改革,集约节约利用集体土地资源,加大租赁住房用地供应,我镇拟利用东升镇小营建材城集体土地建设集体土地租赁住房,之前也已经启动了清河市场地块集体土地租赁住房项目。
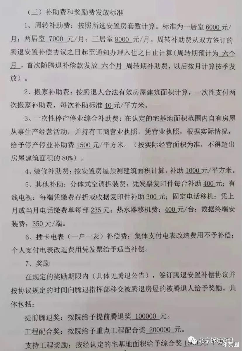
本项目共涉及非宅小营建材城,住宅为清河五拨子村约20户。项目腾退时间:2021年6月30日至2021年7月15日。奖励期为:2021年7月15日至2021年8月15日。

项目范围四至示意图:北至小营东路,东至北京信息大学;南至清河医院,西至京藏高速辅路;

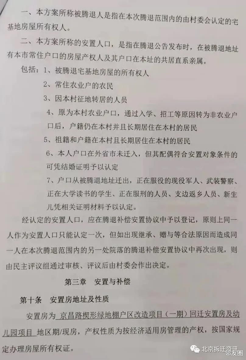
本项目的安置房源为京昌路楔形绿地塔院棚户区改造项目的安置房双泉嘉苑,产权性质为按经济适用房管理的产权。


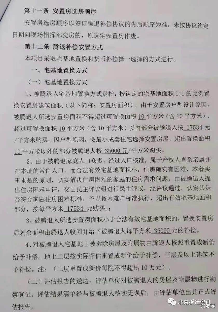
东升镇小营建材城地块集体土地租赁住房项目腾退补偿安置方案,安置方式共有两种,一是货币补偿单价为35000元/㎡,二是宅基地置换1:1的比例进行置换(同属清河村的朱房以及四街可以参考)。






2
明光村
致明光村村(居)民的一封信
村(居)民朋友们:
大家好!
明光村地区更新改造项目是贯彻落实北京城市总体规划要求、推动北京城乡一体化建设大局、深入推进疏解非首都功能的重要举措。
明光村地区建成年代久远,现状房屋密集、杂乱,市政基础设施薄弱,存在消防、卫生等隐患。为改善区域内村(居)民居住条件,提升区域整体发展水平,根据海淀区政府的总体部署,定于2021年7月23日启动明光村地区更新改造项目。
项目按照政府指导、自我主体、自我评议、自我腾退,自我建设的工作思路,坚持实事求是、民主,公正、公平的原则,依法、阳光地开展工作。为帮助您及时了解项目腾退补偿政策,项目指挥部将自2021年7月23日至2021年8月6日开展为期15天的政策咨询工作,届时工作人员将为您提供政策法规、签约流程及补偿方案等咨询服务。同时,您还可通过项目现场公告、项目微信公众号等方式及时了解项目最新进展。
原址回迁,原地圆梦。为早日实现您改善居住环境的美好愿望,请您在咨询期内将自家问题协商解决好,不信谣不传谣,积极主动配合工作人员提交腾退相关材料,做好签约准备,早腾退、早签约、早选房、早受益。希望村(居)民朋友们积极配合,以主人翁的态度,与我们共建一个和谐宜居幸福的新明光。
办公地点:明光村地区更新改造项目服务中心(北京市海淀区学院南路17号) (光明村拆迁指挥部位置)
办公时间:9:00-14:30,13: 30-20:30(周六、日不休息)
北京市海淀区蓟门农工商公司
2021年7月22日

明光村拆迁——海淀明光村地区更新改造项目腾退公告
为改变本地区脏、乱、差的居住环境,提升百姓的住房条件,依据北京市总体规划,坚持一切从实际出发,坚持疏解整治促进提升,全面推进城乡一体化发展的要求,现对明光村村(居)民宅基地开展腾退工作。北京市海淀区蓟门农工商公司为明光村地区更新改造项目腾退实施主体,委托北京蓟门置业有限责任公司负责项目腾退工作中的各项事项(包括与被腾退人签订补偿协议)。
一、四至范围:地块东至政法大学、冶金总院、新华书店;南至学院南路;西至京包铁路;北至好家居建材市场南端。(明光村腾退范围)
二、腾退咨询期与腾退奖励期:
腾退咨询期:2021年7月23日至2021年8月6日,共计15天.腾退奖励期:2021年8月7日至2021年9月15日,共计40天。以上如需延长或有变动,时间另行通知。
三、咨询期和奖励期办公时间:9:00-11:30,13:30-20:30(周六、日不休息)
四、办公地点:明光村地区更新改造项目服务中心(北京市海淀区学院南路
17 号)
望广大村(居)民积极配合,做好常态化疫情防控工作,最大限度减少实发事件造成的损失及影响,响应相关实施政策、早签约、单选房、早腾退,早受益,为建设美好家园尽快完成腾退工作。
特此公告。
北京市海淀区蓟门农工商公司
2021年7月22日

3
上庄村
上个月,海淀区上庄镇上庄村腾退全过程跟踪审计项目发出公开招标公告。

随后,拆除工程招标公告也发出了。
2021公告:北京市中关村科学城北区上庄镇上庄村腾退项目拆除工程招标公告
招标编号:KJY 20211210 招标编码:CBL_20210720_1384307898597392
开标时间:标讯类别:国内招标
资金来源:其他
项目所在地区:北京市,市辖区,海淀区
一、招标条件
本中关村科学城北区上庄镇上庄村腾退项目拆除工程已由项目审批/核准/备案机关批准,项目资金来源为其他资金本项目拆除费用上限为220元/建筑平方米,招标人为北京上城永泰置业有限公司。本项目已具备招标条件,现招标方式为公开招标。
二、项目概况和招标范围
规模:建筑面积约为52万平方米。(最终按审计审定结果为准。)
范围:本招标项目划分为1个标段,本次招标为其中的:
(001)中关村科学城北区上庄镇上庄村腾退项目拆除工程;
来源:北京拆迁资讯