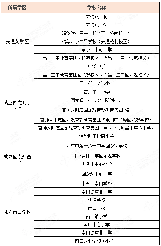
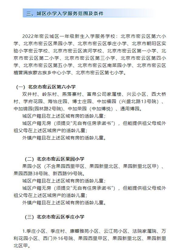
2023年幼升小家长注意!北京各区学区划片学校分布情况大不相同,很多家长不太清楚自家房产所在学区有哪些学校,小编今天为您整理了北京各区学区划分情况,一起来看!






























片区 | 小学校 |
X01片区 | 1.北京市丰台区东高地第三小学西校区 2.北京市丰台区五爱屯小学 3.北京市丰台区东高地第一小学 4.北京市丰台区东高地第二小学 5.北京市丰台区东高地第三小学 6.北京市丰台区东高地第四小学 7.北京市丰台区槐房小学 8.北京市丰台区和义学校 9.北京教育科学研究院丰台学校 |
X02片区 | 1.北京市丰台区东铁匠营第一小学 2.北京市丰台区蒲黄榆第一小学 3.北京市丰台区成寿寺小学 4.北京市第十八中学附属实验小学 5.北京市丰台区芳星园第二小学 6.北京市丰台区芳群园第一小学 7.北京市丰台区芳城园小学 8.北京市丰台区芳古园小学 9.北京四中璞瑅学校 |
X03片区 | 1.北京市丰台区大红门第一小学 2.北京市丰台区东罗园小学 3.北京市丰台区时光小学 4.北京市丰台区东铁匠营第一小学分校 5.北京市丰台区东铁匠营第二小学 6.北京十一学校丰台小学 7.北京教育科学研究院丰台实验小学 8.北京市佟麟阁学校 |
X04片区 | 1.北京市丰台区西罗园小学 2.北京市丰台区角门小学 3.北京市丰台区西罗园第六小学 4.北京市丰台区西马金润小学 5.北京市丰台区丰台第一小学远洋分校 6.北京市丰台区师范学校附属小学城南嘉园校区 7.北京市丰台区草桥小学 8.北京市赵登禹学校 9.北京市丰台区外国语学校 |
X05片区 | 1.首都医科大学附属小学 2.北京市丰台区玉林小学 3.北京舞蹈学院附中丰台实验小学 4.北京市丰台区西罗园第五小学 5.北京市西罗园学校 6.北京市第十二中学南站学校 |
X06片区 | 1.北京市丰台区太平桥第二小学校 2.北京市海淀区实验小学丰台分校 3.北京市丰台区丰台第五小学京铁校区 4.清华大学附属中学丰台学校 5.北京市丰台区靛厂小学 6.北京朝阳芳草地国际学校丽泽分校 |
X07片区 | 1.北京市丰台区丰体时代小学 2.北京市丰台区丰台第一小学 3.北京市丰台区丰台第一小学丰益分校 4.北京市丰台区师范学校附属小学 5.北京市丰台区丰台第五小学 6.北京市丰台区丰台第七小学校 7.北京市丰台区小井小学 8.中国教育科学研究院丰台实验学校 |
X08片区 | 1.北京市丰台区卢沟桥第一小学 2.北京市丰台区卢沟桥第二小学 3.北京市丰台区长安新城小学 4.北京市丰台区丰台第二中学附属实验小学 5.北京教育学院附属丰台实验学校 6.北京市大成学校 7.北京市第十二中学附属实验小学 |
X09片区 | 1.北京市丰台区丰台第二小学 2.北京市丰台区丰台第五小学鸿业校区 3.北京市丰台区丰台第五小学科丰校区 4.北京市丰台区丰台第八小学 5.北京市丰台区丰台第五小学万柳分校 6.首都经济贸易大学附属小学 7.北京市丰台区纪家庙小学 8.北京小学丰台万年花城分校 9.北京教育学院丰台分院附属学校 |
X10片区 | 1.北京市丰台区丰台第五小学银地校区 2.北京铁路分局北京铁路职工子弟第十一小学 3.北京市丰台区黄土岗小学 4.北京市丰台区新发地小学 5.北京市丰台第八中学附属小学 6.北京市丰台区丰台第二中学附属看丹小学 7.北京市丰台区阳春小学 8.北京市丰台区四合庄小学 |
X11片区 | 1.北京市丰台区长辛店第一小学 2.北京市丰台区长辛店第七小学 3.北京市丰台区丰台第一小学长辛店分校 4.北京市丰台区扶轮小学 5.北京市丰台区长辛店中心小学 |
X12片区 | 1.首都师范大学附属云岗小学 2.北京市丰台区王佐小学 3.北京市丰台区长辛店学校 4.中央民族大学附属中学丰台实验学校 5.中国人民大学附属中学丰台学校 |