
通州住别墅,黄庄学奥数。
2018年,《疯狂的黄庄》在家长圈流传时,一位通州爸爸也跟着火起来了,他住在通州的别墅里,开着辆奔驰,每周往返100公里接送孩子到海淀黄庄学奥数。
这个故事道出了近郊鸡娃家长的焦虑和苦楚,因为教育资源和教育理念落后,想跟西城海淀的孩子站在一条起跑线上,通州的家长和孩子无疑要付出更多的艰辛。
当时,北京市城市副中心已经在建设中,东西海名校的分校正在通州一一创建,首师附通州校区、人大附通州校区、北京二中通州分校、北京五中通州校区、理工附通州校区……
再加上冠以“北京”名号的北京学校,以及通州区老牌强校潞河中学,通州区的教育前景给了人们广阔的想象空间。
如今,除北京学校外,这些市里来的分校大都送出了中高考毕业生,如果说潞河中学决定了通州教育的底限,这些分校的成绩则决定了通州未来教育发展的上限。
但现在看来,通州仍处在底限高于上限的时候。
01 通州的高考
“通州就是没有牛栏山一中的顺义。”
这句话说的有点狠,但是情况就是这么个情况。当然,目前的趋势已经在向好了,也只是因为顺义的高考成绩正在不断下滑,通州的正在逐步上升。
先看看2020年通州区整体的高考成绩:
2020年通州共有8所高中参加高考,考生总数2107人。
本科上线1870人,较去年增加141人,本科上线率88.75%,高于去年1个百分点。全区有4所学校本科上线率超过90%,分别是潞河中学、运河中学、首师大附中通州校区和人大附中通州校区。全区有6所学校本科上线率超过85%。
重点线上线887人,上线率42.1%,比去年提升6.2%。
总分最高分683分,来自潞河中学。总分前10名有8人来自潞河中学,2人来自人大附通州校区。前50名分别出自潞河中学、人大附通州校区、北京二中通州校区、运河中学、首师大附中通州校区。
600分以上217人,占比10.3%;650分以上23人,与前两年相比整体保持稳定。
再拆分一下:
清北录取人数:
2020年共3个,全部出自潞河中学;也就是说在通州读高中,目前只有潞河中学的学生才有机会考上清北。
原因也不复杂,就是这些市里来的名校会在中考阶段用集团直升或者本部就读的政策把好学生“掐”进本部,人大附中去年就在人大附通州掐了两个尖子。
更主流的尖子生流失方式是市统筹一,这一录取方式我们在中考阶段再着重介绍。
985、211等重点高校:
650以上全区共23人,相当于985率约1.09%,远低于全北京市4%的985录取率。
据家长反馈,潞河中学650以上的约15人,参加高考的400人左右,985率约3.8%。
600以上217人,相当于211率约10.2%。
我们着重说一下通州区目前排名前三的高中:潞河中学、人大附通州和首师附通州。
根据家长反馈的数据,600分以上占大头的依旧是潞河中学,有120人左右,211率也就是30%上下。
人大附通州600分以上的有20多人,211率在10%左右,基本上处于通州的平均水平。
首师附通州今年最高分640多,学校承认因为赋分制,今年没有考好,但平均分处于通州区前列,并在今年的新高一增设了实验班,未来在尖子生的培养生可能会有一定起色。
“保持稳定”并不是通州人民所需要的,通州人民需要的是快速提升。

02 通州的中考
中考我们分三部分说,一是跨区升学,二是区内升学,三是中考成绩。
先说跨区升学,按照全年的招生人数统计,我们把跨区升学分为四个部分:市级统筹、科技特长、集团直升、统一招生。
统一招生居然排在最后,可见通州的教育地位,这里一句话就可以说完:目前只有北京四中每年给通州4-6个招生名额,除此之外西海再无统招。
接下来,我们看看2020年整体的招生计划:

占比最高的也是校额到校,超过了40%。
我们重点看2020年市级统筹的招生计划,这是通州考生通过中考出区最重要、名额最多的路径:
统筹1共33个名额:

统筹2共68个名额:

统筹3共14个名额:

分配给各个初中校的名额如下,每个学校也就两三个:


人大附通州今年有9人跨区,进入西海第一梯队。包括人大附中4人,其中有2人是校内直升,其余跨区的有北京四中2人、北师大实验1人、十一学校2人 。
这是中考成绩+市级统筹+集团直升共同加持后的结果,通州其他初中校进入西海第一梯队的人数很难超越人大附通州了。
在这里,五中通州的学生稍微占优势,那就是前五名可以去本部上课,在通州而言,这已经是一个难的的教育资源优势了。
如果选择区内升学的话,以下是校额到校的名额,基本所有的初中校都有名额:


最后是统一招生的名额分配:

再来看看2020年通州区各校中考录取分数线:
首师附通州校区:550分潞河中学:544分人大附通州校区:543分(住),541分(走)北京二中通州分校:513分北京五中通州校区:501分北京理工大学附中通州校区:500分永乐店中学:488分张家湾中学:460分
最高分是首师附通州校区,和海淀的交大附录取分数一样,但主要原因是首师附通州只在通州招收5人,推高了录取分数线。
最低的是张家湾中学,中考区内排名3362名以前的可以录取,460分以下的还有1000多人,占比24.5%,就得考虑职高了。
科技特长也是通州考生中考跨区的一个方式,今年西城科特录取了7名学生,其中潞河中学2人,通州二中3人,通州六中1人,首师附通州1人。
下面说一下中考成绩:
2020年通州裸分最高分是通州四中的一名同学,以579分的裸分成绩获得了通州中考第一名。
下面是近4年通州中考的一分一段表,基本上波动不大:

在全市排名上,通州目前排在第五位:

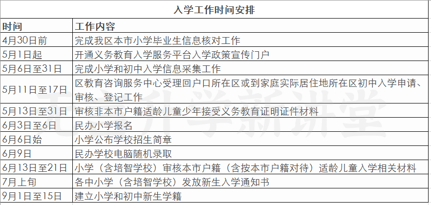
03 通州的小升初
通州主流的小升初主要就是:对口直升、公办寄宿、划片派位、民办校等几种方式。
我们先说不主流的,那就是人大附通州实验班,全市招生,这延续了人大附一贯作风,也是通州家长寄予厚望的一点。
下面是主流的小升初路径:

具体入学方式如下,先说京籍:
一、对口直升,以下小学的毕业生将通过对口直升的方式进入对应中学就读。
(1)通州区大稿新村小学、通州区潞河中学附属学校→通州区运河中学(南校区);
(2)北京小学通州分校、通州区芙蓉小学→北京市第二中学通州校区;
(3)北京教育科学研究院通州区第一实验小学→通州区第二中学;
(4)通州区潞城镇中心小学、北京黄城根小学通州校区→中国人民大学附属中学通州校区。
二、公办寄宿
符合通州区入学资格的小学应届毕业生,可选择本区具有寄宿招生资格的学校,比如理工附中通州校区、人大附中通州校区等,具体招生要求及录取原则以学校招生简章发布为准。
三、民办校
符合入学条件的小学应届毕业生,在规定时间内到具有招生资格的民办学校申请入学。可选择通州区民办校,以及师达中学、北达资源中学、人分、人朝分等面向全市招生的民办校。
注意:2020年民办校需要网上填报志愿,电脑随机派位录取。
四、划片入学
按照区教委确定的“单校对口划片分配入学,且学生实际居住地在中学服务范围内”的政策分配入学。办理回户住手续的小学毕业生,将根据各校生源情况统一分配入学。
具体各初中学校划片招生范围,通州区教委未对外公布,建议咨询教委或各初中。
其次是非京籍:
非通州户籍学生符合以下条件也可以在通州区小升初(符合条件之一即可):
(1)非本市户籍通州学籍的小学毕业生,在城区、永顺镇、梨园镇初中服务范围内的小学毕业的,按照“多校联合电脑派位”的方式进入通州区有空余学位的初中就读,在其他乡镇初中服务范围内的小学毕业的,持“北京市初中入学登记卡”到通州区初中联系就读。(PS:自2021年起,小学毕业生需通过“四证”审核,继续在京就读。)
(2)非通州区小学毕业的非本市户籍小学毕业生,需要准备“四证”,即其父母或其他法定监护人在京务工就业证明、在京实际住所居住证明、全家户口簿、北京市居住证(或居住登记卡)等相关证明证件材料,到居住地所在街道办事处或乡镇人民政府审核确认,取得在京就读证明。
(3)按京籍对待子女,审核相关材料后教委安排入学。
具体非京籍在通州区入学方式如下:
一、城区初中服务范围入学方式
城区初中服务范围(本市户籍适龄少年服务范围)内的小学毕业生,采取“多校联合电脑派位”的方式派位到通州区有接收条件的初中入学。
(一)联合派位学校
1.第一组:运河中学(南校区)、第二中学、潞河中学。
2.第二组:第六中学、首师大附中(通州校区)。
3.第三组:第四中学、北关中学。
4.第四组:运河中学(东校区)、玉桥中学。
5.第五组:北京二中通州校区、人大附中通州校区。
6.第六组:北京五中通州校区。
7.第七组:梨园学校、育才学校通州分校。
8.第八组:宋庄中学、理工附中通州校区。
9.第九组:张家湾中学、牛堡屯学校、陆辛庄学校。
10.第十组:甘棠中学。
11.第十一组:西集中学、郎府中学。
12.第十二组:漷县中学、觅子店中学。
13.第十三组:马驹桥学校、大杜社中学。
14.第十四组:台湖学校、次渠中学。
15.第十五组:永乐店中学、小务中学、柴厂屯中学。
16.第十六组:于家务中学。
(二)志愿填报和派位
1.志愿填报
适龄少年父母或其他法定监护人在规定时间内填报志愿,一个联合派位学校组即一个志愿,志愿必须填满。
2.电脑派位
第一批次:适龄少年父母或其他法定监护人自有住房的,按所填志愿的顺序和学校可接收学位数量进行电脑派位。
第二批次:适龄少年父母或其他法定监护人租住住房的,在第一批次派位结束后,按所填志愿的顺序和学校可接收学位数量进行电脑派位。
二、永顺镇、梨园镇初中服务范围入学方式
永顺镇、梨园镇初中服务范围(本市户籍适龄少年服务范围)内的小学毕业生,采取“多校联合电脑派位”的方式派位到通州区有接收条件的初中入学,方式同上。
永顺镇初中服务范围内的小学毕业生,在填报志愿时,填报上述联合派位学校中的第六组、第八组至第十六组。
梨园镇初中服务范围内的小学毕业生,在填报志愿时,填报上述联合派位学校中的第七组至第十六组。
三、其他乡镇初中服务范围入学方式
其他乡镇初中服务范围(本市户籍适龄少年服务范围)内的小学毕业生,到通州区初中联系就读。
补充说明:
填满志愿但因初中学位不足未派位进入志愿学校的非本市户籍适龄少年,由区教委及属地乡镇政府确定学校入学。
适龄少年因未按规定时间填报志愿、未填满志愿且没有派位进入志愿学校和未到派位的初中审核登记的,视为自动放弃在通州区初中入学资格。
已参加通州区初中入学信息采集和电脑派位的毕业生,原则上在年8月31日前都可以回户籍所在地或其它省市入学。
通州分析到这里了。一个区域教育的崛起,肯定有一代学生要留下来做牺牲,不知道家长们准备好了没?