定了!朝阳黑庄户要启动拆迁腾退!

各位朝阳的亲,经常有网友私信小编朝阳黑庄户地区有拆迁腾退的消息吗?小编从北京市规划和自然资源WY会获悉,黑庄户大街(茶家东路-双桥西路)道路工程-征收土地预公告。另外,朝阳拆迁腾退群里,也有网友分享朝阳区黑庄户农民安置房地块拆迁腾退项目最新消息,一起来看详情。



黑庄户大街(茶家东路-双桥西路)道路工程-征收土地预公告。该道路工程的建设,旨在完善区域交通网络,提升区域交通便利性。建成后,将有效改善黑庄户地区与周边区域的交通连接状况,无论是居民日常出行,还是区域间的物流运输等,都将更加便捷高效。同时,道路建设还将带动周边土地开发利用,促进区域经济发展 。



在朝阳拆迁腾退群,有网友分享朝阳区黑庄户农民安置房地块拆迁腾退项目拆迁测绘服务中标候选人公示朝阳区黑庄户农民安置房地块拆迁腾退项目住宅及黑果宿舍拆迁评估服务中标候选人公示


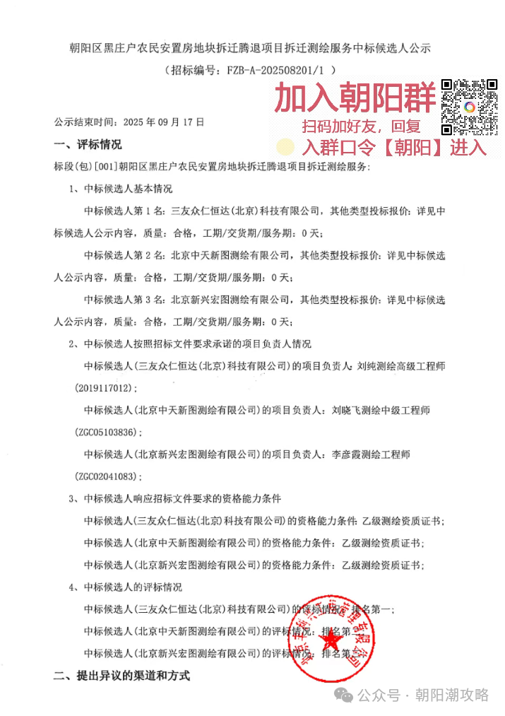
拆迁测绘服务中标候选人公示详情

9 月 12 日,朝阳区黑庄户农民安置房地块拆迁腾退项目拆迁测绘服务中标候选人公示发布。这一公示意味着,在拆迁前期准备工作中,负责精确测量土地及地上附着物等关键数据的测绘服务提供商即将确定。中标候选人的出现,是经过严格招投标流程筛选出的,他们将为后续拆迁工作提供精准的地理信息数据,无论是土地面积的丈量,还是房屋位置、面积等信息的测绘,都将成为后续拆迁补偿、规划建设等工作的重要依据。


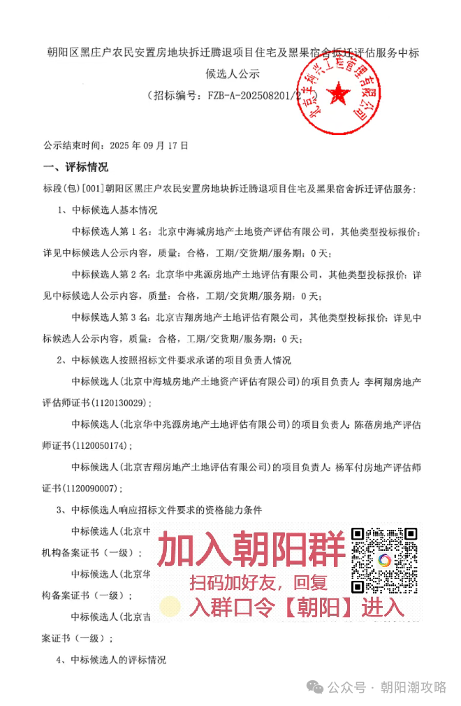
住宅及黑果宿舍拆迁评估服务中标候选人公示情况

同样在 9 月 12 日,朝阳区黑庄户农民安置房地块拆迁腾退项目住宅及黑果宿舍拆迁评估服务中标候选人也进行了公示。拆迁评估是拆迁工作中的关键环节,其主要对被拆迁房屋及其附属物的市场价值进行评估,直接关系到居民能获得的拆迁补偿金额。中标候选人的确定,表明拆迁评估工作即将有序开展,通过专业评估机构运用科学合理的评估方法,对住宅及黑果宿舍区域的房产价值进行公正评估,确保拆迁补偿的公平性与合理性,保障居民的合法权益。


拆迁腾退工作即将启动?

这两个中标候选人公示的发布,释放出强烈信号。从拆迁工作的流程来看,测绘服务将为后续规划和补偿提供基础数据,拆迁评估则直接与居民利益挂钩,确定补偿标准。两项关键服务中标候选人的确定,意味着项目在前期准备工作上已经取得重大进展,很可能在不久后就将启动实际的拆迁腾退工作。黑庄户地区的居民或许很快就将迎来生活环境的巨大改变,新的农民安置房建成后,将极大改善居民的居住条件,同时区域整体规划建设也将迎来新的发展契机。让我们共同期待黑庄户地区在拆迁腾退之后的全新面貌 。关注朝阳潮攻略,首页对话框回复【拆迁】查看更多朝阳拆迁腾退信息!


#朝阳拆迁腾退
共2条评论
还是朝阳好。
2025-09-22 19:17回复 0
照片拍的不错不错不错
2025-09-23 11:05回复 0
打开邻友圈查看更多